
| Appraised Value | Assessed Value | |
| Building Value | $ 1,257,100 | $ 1,257,100 |
| Extra Features | $ 92,900 | $ 92,900 |
| Outbuildings | $ 75,700 | $ 75,700 |
| Land Value | $ 1,245,300 | $ 1,245,300 |
| Totals | $ 2,671,000 | $ 2,671,000 |
| 2026
Community Preservation Act Tax $ 544.88 Cotuit FD Tax (Residential) $ 5,528.97 Town Tax (Residential) $ 18,162.80 Total: $ 24,236.65 |
2025
Community Preservation Act Tax $ 534.12 Cotuit FD Tax (Residential) $ 3,617.21 Town Tax (Residential) $ 17,803.88 Total: $ 21,955.21 |
| Owner: | Sale Date | Book/Page: | Sale Price: |
| GORMALLY, KATHLEEN | 2007-10-26 | C184448/0 | $1 |
| GORMALLY, JOHN J & KATHLEEN | 2000-06-30 | C158262/0 | $170000 |
| HECKSCHER, BENJAMIN H & JOHN H | 2000-04-13 | C157276/0 | $1 |
| HECKSCHER, BENJAMIN H TRS & MAURICE | 1993-08-15 | C130944/0 | $1 |
| HECKSCHER, ANNA H | 1970-02-06 | C47840/0 | $0 |
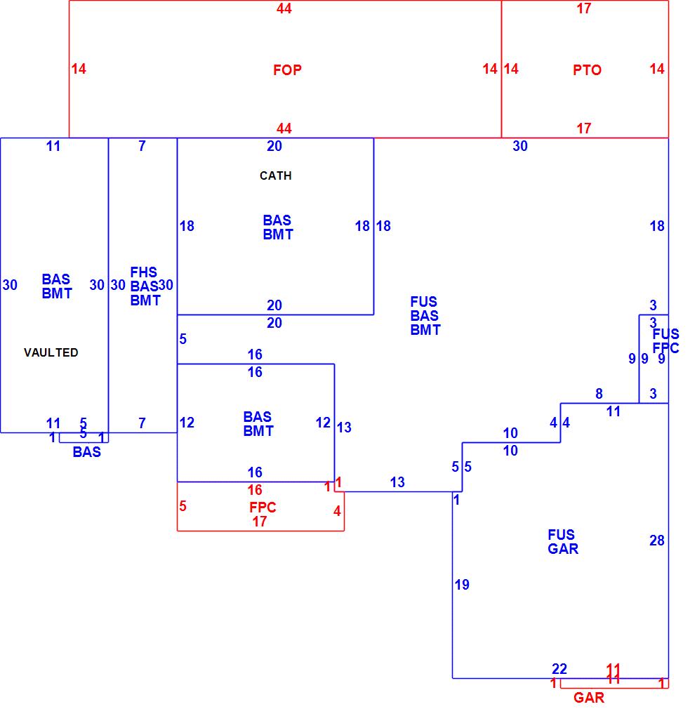
| As Built Cards:Click card # to view: | Card #1 | |

| B2N | Barn-any 2nd story area | FPC | Open Porch Concrete Floor | REF | Reference Only |
| BAS | First Floor, Living Area | FTS | Third Story Living Area (Finished) | SOL | Solarium |
| BMT | Basement Area (Unfinished) | FUS | Second Story Living Area (Finished) | SPE | Pool Enclosure |
| BRN | Barn | GAR | Garage | TQS | Three Quarters Story (Finished) |
| CAN | Canopy | GAZ | Gazebo | UAT | Attic Area (Unfinished) |
| CLP | Loading Platform | GRN | Greenhouse | UHS | Half Story (Unfinished) |
| FAT | Attic Area (Finished) | GXT | Garage Extension Front | UST | Utility Area (Unfinished) |
| FCP | Carport | KEN | Kennel | UTQ | Three Quarters Story (Unfinished) |
| FEP | Enclosed Porch | MZ1 | Mezzanine, Unfinished | UUA | Unfinished Utility Attic |
| FHS | Half Story (Finished) | PRG | Pergola | UUS | Full Upper 2nd Story (Unfinished) |
| FOP | Open or Screened in Porch | PRT | Portico | WDK | Wood Deck |
| PTO | Patio | ||||
Building |
Details |
Land |
|||
| Building value | $ 1,257,100 | Bedrooms | 4 Bedrooms | USE CODE | 1010 |
| Replacement Cost | $1,396,750 | Bathrooms | 3 Full-1 Half | Lot Size (Acres) | 1 |
| Model | Residential | Total Rooms | 8 Rooms | Appraised Value | $ 1,245,300 |
| Style | Colonial | Heat Fuel | Oil | Assessed Value | $ 1,245,300 |
| Grade | Luxury Minus | Heat Type | Hot Air | ||
| Year Built | 2003 | AC Type | Central | ||
| Effective depreciation | 10 | Interior Floors | HardwoodCarpet | ||
| Stories | 2 Stories | Interior Walls | Plastered | ||
| Living Area sq/ft | 3,908 | Exterior Walls | Wood Shingle | ||
| Gross Area sq/ft | 7,704 | Roof Structure | Gable/Hip | ||
| Roof Cover | Asph/F Gls/Cmp | ||||
| Code | Description | Units/SQ ft | Appraised Value | Assessed Value |
| FPL3 | Fireplace 2 story | 1 | $ 6,300 | $ 6,300 |
| SPL3 | Pool Gunite | 800 | $ 33,600 | $ 33,600 |
| PAT1 | Patio- Average | 238 | $ 1,300 | $ 1,300 |
| FOP | Open Porch-roof-ceiling | 616 | $ 21,100 | $ 21,100 |
| GAR | Attached Garage | 578 | $ 18,400 | $ 18,400 |
| BMT | Basement-Unfinished | 2148 | $ 42,600 | $ 42,600 |
| FOPC | Open Prch-roof, ceiling | 111 | $ 4,500 | $ 4,500 |
| SHED | Shed | 192 | $ 2,400 | $ 2,400 |
| PATF | Flagstone Pavers on conc | 1384 | $ 30,000 | $ 30,000 |
| FNP4 | FENCE METAL PER SF | 812 | $ 7,900 | $ 7,900 |
| FNG1 | Gate 4'hx3'w | 3 | $ 500 | $ 500 |